Instance Verification Kit (IVK)
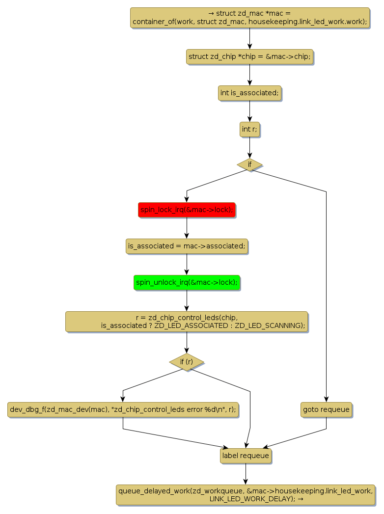
spin lock @ [40456+26+/linux-3.19-rc1/drivers/net/wireless/zd1211rw/zd_mac.c]
Instance Signature: lock
|
The Matching Pair Graph:
|
|
Function Name
|
Control Flow Graph (CFG)
|
Events Flow Graph (EFG)
|
Source Correspondence
|
|
link_led_handler
|
|
|
[40188+16+/linux-3.19-rc1/drivers/net/wireless/zd1211rw/zd_mac.c]
|